
Hi, I'm Sheena.
A Unicorn Designer based in the Philippines.
A one-person design studio focused on branding, I help businesses create impactful digital footprints with strategic design for print, web, funnels, and user interfaces.

(Click the image for more details)

At Dashbro, our top priority is to provide a streamlined and intuitive financial management platform for our users. Our goal is to simplify the tracking of income, expenses, and investments, while also offering personalized advice on budgeting, saving, and investing to help our users save money. Security is of utmost importance, and we will leverage the latest encryption technologies and robust security protocols to ensure the protection of our users' data. In addition, our comprehensive tax management system will simplify the tax preparation and filing process for our users.
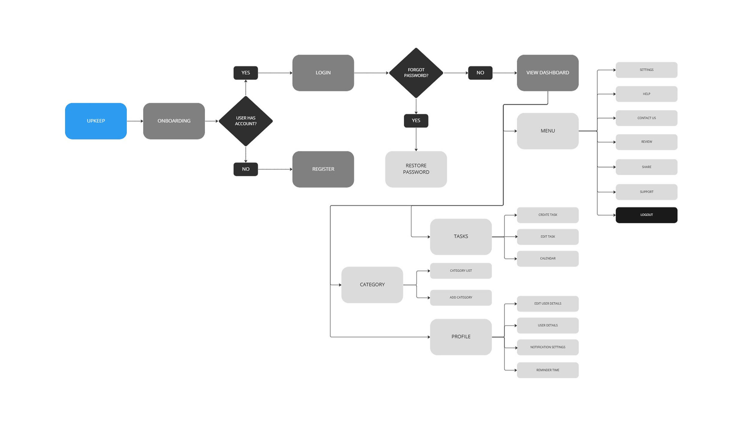
Upkeep
UI/UX Design - Branding

The Upkeep’s goal is to help users achieve their targets and increase productivity in a personalized and effective way. The app is designed to adapt to each user's individual needs and habits, providing a customized experience that maximizes their ability to get things done. We believe that everyone has the ability to accomplish amazing things, but sometimes they need a little help staying focused, organized, and motivated.

The Design Concept for Upkeep is centered around simplicity and ease of use. We've opted for a clean and minimalistic user interface that prioritizes functionality and allows users to focus on their tasks without any distractions. The typefaces we've selected are modern and easy to read, which helps users quickly and easily navigate the app. We've also chosen a color scheme that is calm and soothing, which is particularly important for a task management app that is meant to reduce stress and improve productivity.


These low-fidelity wireframes for Upkeep provide a demonstration of the information hierarchy for the mobile app. The wireframes aim to ensure that the app is intuitive and easy to use, with a focus on providing an optimal user experience.

Upkeep is a user-friendly task reminder and goal tracking app suitable for all ages. You can easily connect it to your phone's alarm to receive timely reminders for tasks and goals. The app also offers a convenient swipe feature to mark tasks as completed or make changes to them on the go.With Upkeep, you can create customized categories and set specific deadlines for each task or goal. The app also keeps a record of your task history, allowing you to track your progress and stay motivated. Whether you're looking to stay organized, achieve your goals, or simply stay on top of your to-do list, Upkeep is a handy tool that makes it easy to manage your tasks and goals efficiently.

Users love the app's customization options, allowing them to create personalized categories and set specific deadlines for each task. The app's integration with phone alarms has also been a hit, ensuring users never miss a deadline or forget an important task.Since its launch, Upkeep has received positive feedback from users and continues to be a popular tool for anyone looking to stay organized and achieve their goals. We're thrilled with the success of this app and look forward to seeing it help even more users stay on top of their tasks and goals in the future.
Geopass
UI/UX Design - Branding

They want to empower individuals to take control of their healthcare by providing easy access to medical providers, streamlined appointment scheduling, and secure communication with medical professionals. They strive to improve the overall patient experience by offering educational resources and facilitating better communication between patients and medical providers. Geopass’ vision is to make healthcare more accessible, convenient, and efficient for everyone.

The design concept for Geopass is centered around creating a bright and welcoming user interface that promotes health and wellness. We've chosen a color scheme dominated by shades of yellow, which is associated with happiness, optimism, and energy. The typefaces we've selected are clear and easy to read, while the layout is designed to be easily navigable with clear and concise information. By including visual cues and clear calls to action, we aim to guide users through the app's features and enhance the user experience. Overall, our goal is to make managing health needs as enjoyable and stress-free as possible, with a design that prioritizes user-friendliness, accessibility, and positivity.

We wanted to create a health care provider app that would make it easy for users to find and book appointments with health care professionals. To achieve this, we made sure to design a user-friendly interface with a map inspired by Google's easy-to-use navigation. We also ensured that the booking system was intuitive, so that users could schedule appointments with ease.We understand that user engagement is important, so we added a feature that allows users to earn rewards by completing paid surveys. Additionally, we wanted the app to help users stay on track with their health goals and upcoming appointments, so we included a reminder function that keeps users updated.To make sure that the app is effective and efficient for both users and healthcare providers, we included separate dashboards for both groups. This allows us to offer a seamless experience that meets the needs of all our users.

My low fidelity wireframes were designed based on the iteration I got from the ideation phase. Low-Fi wireframes were created in accordance with the need of the users.

The Geopass app was successfully completed with all custom functionalities built, tested, and ready to launch. The app boasts an intuitive booking system, a user engagement feature that allows users to earn rewards by completing paid surveys, and a reminder function to help users keep track of their health goals and appointments. With separate dashboards for users and healthcare providers, the app delivers a seamless experience that meets the needs of all its users. We're proud to have delivered an app that matches the client's design style and look forward to seeing the app help users find and book appointments with ease.
Koomida
UI Design - Branding

The goal of Koomida is to provide a convenient and reliable food delivery service to customers in the local area. Our app aims to make it easy for customers to order food from their favorite restaurants, while also providing them with the flexibility to choose from a wide range of options.By offering a user-friendly interface, fast delivery times, and high-quality customer service, we hope to become the go-to food delivery app for customers in the local area. We also aim to support local restaurants by connecting them with new customers and helping them grow their business.

Koomida is a local delivery app that offers a range of convenient features. Key features include: multiple payment options, cheaper delivery rates due to only paying local taxes, a wide range of registered stores and products, and the ability to checkout with different foods from different stores. With Koomida, you can easily get the products you need quickly and affordably, all in one convenient location.

Kryos Innovation

I created the logo for Zannoti Canada as part of their rebrand to Kryos Innovation. Kryos Innovation specializes in cutting-edge refrigeration solutions, setting new benchmarks in quality and innovation. They are committed to delivering professional services and upholding the highest standards in product quality and craftsmanship. Respect is at the core of their values—respect for people, the environment, and the integrity of their work. Employees, customers, and vendors are their top priorities, fostering strong partnerships and a shared dedication to excellence.

I designed a clean and bold logo for Kryos Innovation, incorporating their preferred green and white color scheme to reflect a fresh direction from their original blue branding. The result is a modern yet straightforward design that aligns with their values and vision for innovation.

Hervé Lemieux

I redesigned the brand for Transport Hervé Lemieux, a well-known name in the Canadian transportation industry with deep family roots. Their evolution over the years, offering a mix of general and specialized transportation services, inspired a fresh and modern look.The new branding reflects their expertise in managing private fleets of over 600 vehicles and their commitment to customizing solutions for every client’s unique needs.

I used red and yellow for the rebrand, as these colors convey power, energy, and professionalism—perfectly reflecting their dedication to providing reliable and innovative services. Whether it’s full loads, distribution, or just-in-time supply, the new branding reinforces their legacy of quality and excellence while positioning them as a forward-thinking leader in the transportation industry. I'm especially proud that they chose to use my logo design on their new trucks—it’s amazing to see my work in action on the road!

The Pollo Club

The Pollo Club is a local chicken wings restaurant designed to be trendy and vibrant. We used a bold red-and-yellow color palette that is bright, eye-catching, and memorable. The menu and packaging were crafted with the customer in mind, making them fun, visually appealing, and easy to navigate.

This same energetic and appetizing branding was carried over to marketing materials and social media platforms, creating a cohesive and engaging presence. Every design element was tailored to highlight the restaurant’s unique flavor and playful personality. The result is a brand identity that leaves a lasting impression while drawing customers back for more.

Space & Glaze
Space & Glaze is a milk bottle brand that started as a Shopify online store during the pandemic. I designed its branding to be cool and vibrant, using a pop-inspired violet, yellow, and white color palette.

This combination creates a modern and playful identity that appeals to the brand’s target audience. The visual elements were crafted to convey a sense of fun and freshness, resonating with the youthful energy of the startup. From packaging to marketing materials, the cohesive branding ensures a memorable and engaging presence in the market.
